新闻资讯NEWS
联系我们CONTACT US
总部:江苏省无锡市梁溪区江海西路888号-C663
联系电话:13751809085
探索光耦:光耦晶体管的结构与原理
2025-06-23光耦,是利用光作为媒介来实现电信号传递的一种电子元器件。它主要用于两个电路之间提供电气隔离,同时保持信号的有效传输。光耦由两部分组成:光源(通常是发光二极管,LED)和光检测器(可以是光敏二极管、光敏三极管等)。这两部分被封装在一起,但是彼此之间没有直接的电气连接,而是通过光信号来传递信息。这种设计使得光耦能够在传...

光耦产品应用案例
2025-06-17可编程控制器(PLC)应用可编程控制器是在电器控制技术和计算机技术的基础上开发出来的,并逐渐发展成为以微处理器为核心,把自动化技术、计算机技术、通讯技术融为一体的工业控制装置。可编程控制器上需要用到晶体管光耦、光继电器、高速光耦、栅极驱动光耦、IPM接口光耦常用光耦型号:1.晶体管光耦:QX81x、QX101x、QX35x、QX3Hx、QX...

光耦产品应用案例
2025-06-09伺服电机控制器应用伺服电机控制器是数控系统及其他相关机械控制领域的关键器件,一般是通过位置、速度和力矩三种方式对伺服马达进行控制,实现高精度的传动系统定位。伺服器上需要用到晶体管光耦、光继电器、高速光耦、栅极驱动光耦、IPM接口光耦、光隔离运算放大器等隔离器件。、常用光耦型号:1.晶体管光耦:QX81x、QX101x、QX35x、Q...
光耦产品应用案例
2025-06-03工业变频器应用变频器是应用变频技术与微电子技术,通过改变电机工作电源频率方式来控制交流电机的电力控制设备。变频器上需要用到晶体管光耦、高速光耦、栅极驱动光耦、智能栅极驱动光耦、IPM接口光耦、光隔离运算放大器等隔离器件。常用光耦型号:1.晶体管光耦:QX81x、QX101x、QX35x、QX3Hx、QX85x;2.高速光耦:QX6N13x、QXM6xx、Q...

光耦产品应用案例
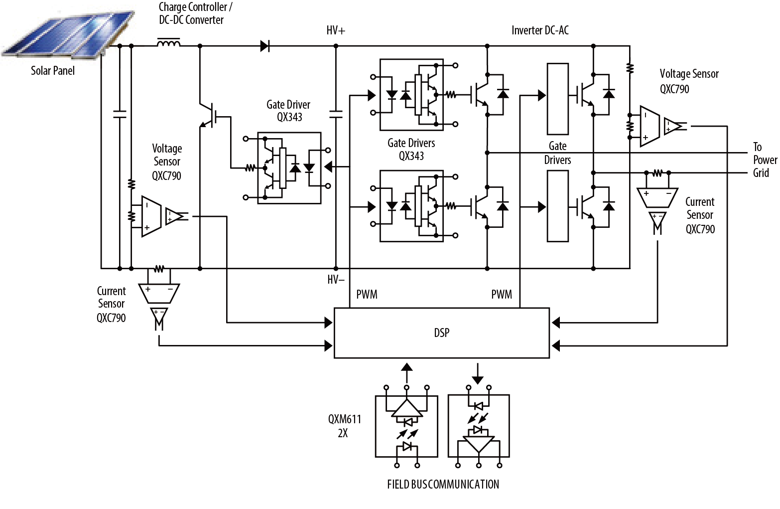
2025-05-26光伏逆变器应用逆变器是在太阳能发电系统中,由直流低电压转换成正弦波220V家用交流电压或并入电网的交流高电压的设备。逆变器上需要用到晶体管光耦、高速光耦、栅极驱动光耦、智能栅极驱动光耦、光隔离运算放大器等隔离器件。常用光耦型号:1.晶体管光耦:QX81x、QX101x、QX35x、QX3Hx、QX85x;2.高速光耦:QX6N13x、QXM6xx、QX772x、...

光耦产品应用案例
2025-05-19汽车传感、驱动及电控系统在动力电池、集成控制器、驱动电机及VCU上,光耦作为数据隔离传输、信号反馈、信号放大、电机驱动等电路上起着关键的作用常用光耦型号:1.晶体管光耦:QX81x、QX101x、QX35x、QX3Hx、QX85x、QX8801;2.光继电器:QXV158、QX258、QX2xx、QX17x;3.高速光耦:QX6N13x、QXM6xx、QX772x、QX053x、QX063x;4.栅极...

光耦产品应用案例
2025-05-15电池监控系统(BMS)BMS,英文全称是BatteryManagementSystem,指的就是电池管理系统。BMS可以说是新能源汽车的“电池管家”,它能够实时监管电池状态、管理车载动力电池、增强电池使用效率、防止电池出现过充过放以及提高电池的使用寿命常用光耦型号:1.晶体管光耦:QX81x、QX101x、QX35x、QX3Hx、QX85x、QX8801;2.光继电...

光耦产品应用案例
2025-05-12光耦在智能电表上的应用智能电表是智能电网数据采集的基本设备之一,承担着原始电能数据采集、计量和传输的任务,是实现信息集成、分析优化和信息展现的基础。智能电表除了具备传统电能表基本用电量的计量功能以外,为了适应智能电网和新能源的使用,它还具有双向多种费率计量功能、用户端控制功能、多种数据传输模式的双向数据通信功能、...

光耦产品应用案例
2025-05-06安防报警设备应用当烟雾传感器检测到燃烧物产生的烟雾时,报警信号通过光耦隔离发送到终端设备,同时打开蜂鸣器发出报警音。使用光耦型号:1.晶体管光耦:QX817、QX357、QX3H7;2.光继电器:QX21x、QX22x、QX17x

光耦产品应用案例
2025-04-30安防监控应用安防摄像头是以安全防范视频监控为目的,将图像传感器靶面上从可见光到近红外光谱范围内的光图像转换为视频图像信号的采集装置。光继电器用来控制照明输出和摄像头模组声音输出的开关。例:隔离>2kV,60V/2A光继电器,用于摇头电机、红外光、报警器的开关。使用光耦型号:1.晶体管光耦:QX817、QX357、QX3H7;2.光继电...



