新闻资讯NEWS
联系我们CONTACT US
总部:江苏省无锡市梁溪区江海西路888号-C663
联系电话:13751809085
光耦产品应用案例
作者:admin发布时间:2025-04-25 14:45:25
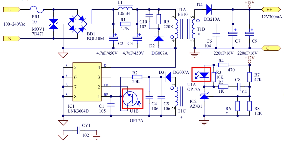
1. 开关电源应用
开关电源是一种高频电能转换装置。开关电源就是利用电子开关器件通过控制电路,使电子开关器件不停地“开通”和“关断”,让电子开关
器件对输入电压进行脉冲调制,从而实现AC-DC、DC-DC、DC-AC电压变换。在开关电源上,晶体管光耦用来稳压、电流反馈等功能应用上。
开关电源应用领域非常广泛,大部分电子产品上都会用到。如:手机数码充电器、工业设备电源、计算机电源、通讯电源、医疗设备电源、航天设备电源等。


使用光耦型号:
晶体管光耦:QX816、QX817、QX1018、QX1019、QX357、QX3H7



