新闻资讯NEWS
联系我们CONTACT US
总部:江苏省无锡市梁溪区江海西路888号-C663
联系电话:13751809085
光耦产品应用案例
作者:admin发布时间:2025-05-26 11:19:18
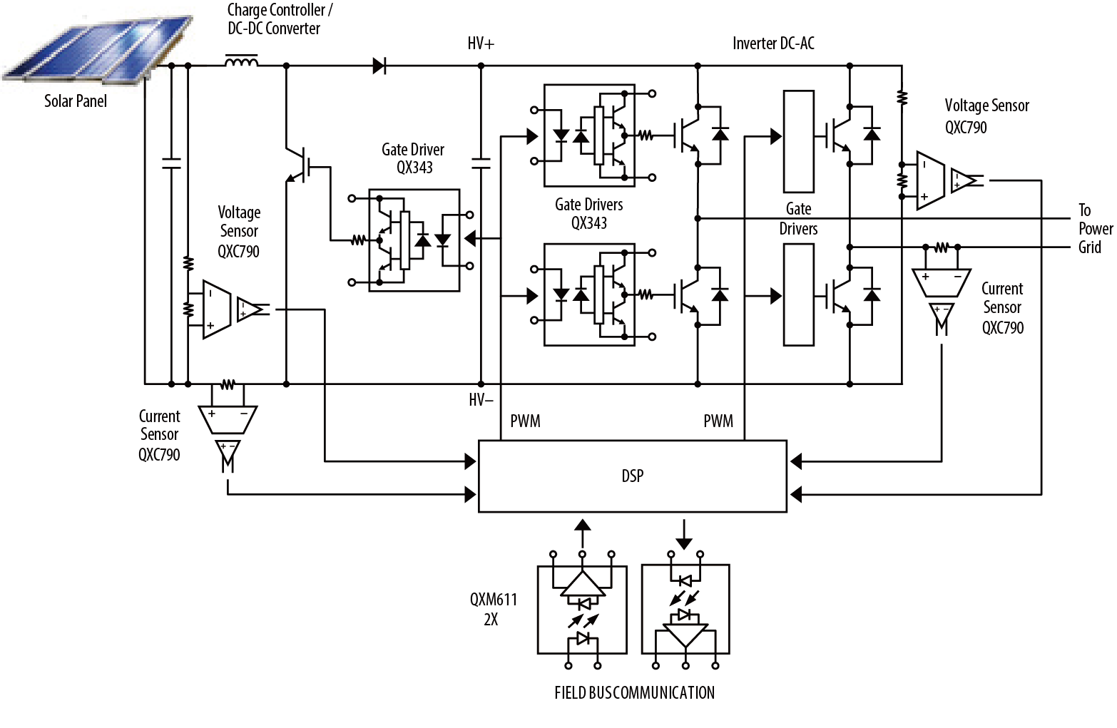
光伏逆变器应用
逆变器是在太阳能发电系统中,由
直流低电压转换成正弦波220V家用交
流电压或并入电网的交流高电压的设备。
逆变器上需要用到晶体管光耦、高
速光耦、栅极驱动光耦、智能栅极驱动
光耦、光隔离运算放大器等隔离器件。


常用光耦型号:
1. 晶体管光耦:QX81x、QX101x、
QX35x、QX3Hx 、QX85x ;
2. 高速光耦:QX6N13x、QXM6xx、
QX772x、QX053x、QX063x;
3. 栅极驱动光耦:QX314、QX34x、
QX350、QX31xx;
4. 智能栅极驱动光耦:QX316J、
QX33xJ;
5. 光隔离运算放大器:QXC790、
QXC78、QX7840.



